首页
学校概况
学校管理
专业建设
党工团建设
新闻中心
艺术广角
招生就业
联系我们
首页
学校概况
学校介绍
校长致辞
艺校精魂
流金岁月
艺路领航
学校管理
现任领导
机构设置
政策与计划
档案管理
校长信箱
专业建设
教学教研
专业设置
杏坛星辉
钟灵毓秀
春华秋实
学科带头人
党工团建设
党的建设
工会建设
共青团建设
文明校园建设
清廉学校建设
新闻中心
学校动态
校内公告
艺校喜讯
2024世界职业院校技能大赛
艺术广角
艺术交流
艺术实训
媒体报道
美美与共
招生就业
招生信息
录取信息
毕业生去向
报名登记表
实 习
联系我们
联系方式
学校位置
无障碍
NEWS
新闻中心
学校动态
校内公告
艺校喜讯
2024世界职业院校技能大赛
NEWS
新闻中心
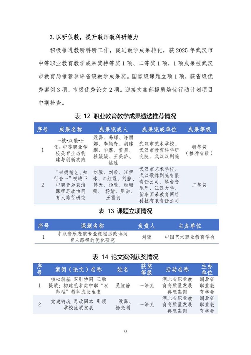
武汉市艺术学校2025年教育质量年度报告
时间:2025-12-18
武汉市艺术学校2025年教育质量年度报告
NEWS
新闻中心
学校动态
校内公告
艺校喜讯
2024世界职业院校技能大赛
Copyright 2004-2024 网站备案号:
鄂ICP备05005476号-1
无障碍